conversion labs stock message board

Conversion Labs Inc. The Companys portfolio of brands is included within two operating segments.


Tpt Global Tech Inc Tptw Stock Forum Discussion Yahoo Finance

Public Reply Private Reply Keep.

. Formerly Conversion Labs is a leading telehealth company offering a full portfolio of direct-to-patient products and services. Find the latest Core One Labs Inc. CVLB Message Board - Company Name.

Period Open High Low VWAP Avg. 03182021 083057 AM - companyspecific stock board. Message Board See More Message Board Posts.

Lfmdp equal to 05546875 per share. And has now gained 3 days in a row. Is a diversified online direct-to-patient marketing and telehealth company with a portfolio of health and wellness brands.

888-992-3836 Home NewsWire Subscriptions. CVLB Conversion Labs Inc Conversion Labs Increases Stake in Fast-Growing SaaS Subsidiary NEW YORK Jan. Conversion Labs Inc Stock Symbol.

Home Boards US Listed Biotechs Conversion Labs Inc. LABS Price Live Data. OTCQB Conversion L.

Conversion Labs has 26 employees across 3 locations and 3729 M in annual revenue in FY 2020. New york march 25 2022 globe newswire -- lifemd inc. Company Profile Time.

CVLB Stock Message Board. IQST Signals BUY On NASDAQ Application News IQST Mar 18 2022 1119 AM. The live LABS Group price today is 0000888 USD with a 24-hour trading volume of 5696011 USD.

Find the latest Proto Labs Inc. I hold a few shares here and see. Evaluation of Conversion Labs Inc.

Login - Join Now. PRLB stock discussion in Yahoo Finances forum. Conversion Labs stock quote and CVLB charts.

Stay up to date on the latest stock price chart news analysis fundamentals trading and investment tools. Share your opinion and gain insight from other stock traders and investors. Is a diversified online direct-to-patient marketing and telehealth company with a portfolio of health and wellness brands.

CVLB Stock Message Board. MLZ MediPharm or the Company a pharmaceutical company specialized in precision-based cannabinoids is pleased to announce it will release second quarter financial results for the three and six month period ended June 30 2022. 10 LFMD 34 v147M c878 f259M.

Be the first to comment on CVLB. American Stock Exchange AMEX NASDAQ. It operates through the following segments.

Find the latest Conversion Labs Inc CVLB stock market data. Historical CVLB Price Data. Develops and engineers advanced in-process non-destructive quality inspection systems for commercial firms worldwide seeking productive solutions for.

11 2022 CNW - MediPharm Labs Corp. Lfmdlfmdp a leading direct-to-patient telehealth company today announced that its board of directors has authorized a cash dividend to holders of the companys 8875 series a cumulative perpetual preferred stock nasdaq. Conversion Labs CVLB stock price.

The stocks new CUSIP number will be 53216B 104. Conversion Labs Inc. The Companys portfolio of brands is included within two operating.

Stock price gained 115 on the last trading day Tuesday 9th Aug 2022 rising from 1310 to 1325. Free forex prices toplists indices and lots more. Share your opinion and gain insight from other stock traders and investors.

Conversion Labs CVLB stock price charts trades the USs most popular discussion forums. Daily Vol Change 1 Week. Deutsch was granted stock options to purchase up to 175000 shares of the Companys common stock at an exercise price of.

Free forex prices toplists indices and lots more. MANAGEMENTS DISCUSSION AND ANALYSIS OF FINANCIAL CONDITION AND RESULTS OF OPERATIONS form 10-Q LifeMD Inc. 28 2021 GLOBE NEWSWIRE -- Conversion Labs Inc.

OTCQB Conversion Labs Announces Sean Fitzpatrick. 3687 - Last Post. A high-level overview of LifeMD Inc.

CONVERSION LABS INC. Conversion Labs Inc. Conversion Labs Inc Stock Symbol.

Its telehealth platform provides patients with access to licensed providers for diagnoses virtual care. LFMD Stock Message Board. CVLB Message Board - Company Name.

Create New Post View All Posts Board Mark Banned. Latest stock price today and the USs most active stock market forums. The Conversion Labs Inc.

Stock downgraded after the last trading session. Vale SA engages in the production and exportation of iron ore pellets manganese and iron alloys. 888-992-3836 NewsWire Home Login Register.

CLABF stock discussion in Yahoo Finances forum. Biotechs - Total Posts. You can watch CVLB and buy and sell other stock and options commission-free on Robinhood.

It will be exciting to see whether it manages to continue. CVLB a leading direct-to-consumer telemedicine company has increased its stake in its legacy LegalSimpli Software subsid. CVLB I hold a few shares here and see.

Conversion labs stock message board. Conversion Labs CVLB stock price charts trades the USs most popular discussion forums. Home Stock Message Boards User Boards News Desk Message Board.


Sustainability Free Full Text Teaching And Researching In The Context Of Covid 19 An Empirical Study In Higher Education Html


Sustainability Free Full Text Performance Analysis Of Overcurrent Protection In A Digital Substation With Process Bus Html


Sustainability Free Full Text Regional Division And Its Criteria Of Mining Fractures Based On Overburden Critical Failure Html


Sustainability Free Full Text Rural Tourism Competitiveness And Development Mode A Case Study From Chinese Township Scale Using Integrated Multi Source Data Html


Sustainability Free Full Text A Novel Approach Towards Sustainability Assessment In Manufacturing And Stakeholder Rsquo S Role Html


Sustainability Free Full Text A Novel Approach Towards Sustainability Assessment In Manufacturing And Stakeholder Rsquo S Role Html


Sustainability Free Full Text Corrosion Behavior Of Different Types Of Stainless Steel In Pbs Solution Html


Sustainability Free Full Text Mechanical Responses Of Soil Geosynthetic Composite Sgc Mass Under Failure Load Html


Sustainability Free Full Text University Graduate Students And Digital Competence Are Future Secondary School Teachers Digitally Competent Html


Eat Beyond Global Holdings Inc Eats Cn Stock Forum Discussion Yahoo Finance


Halo Collective Inc Hcanf Message Board Investorshub


Sustainability Free Full Text Social Commerce Acceptance After Post Covid 19 Pandemic In Saudi Women Customers A Multi Group Analysis Of Customer Age Html


Sustainability Free Full Text Using Net Primary Productivity To Characterize The Spatio Temporal Dynamics Of Ecological Footprint For A Resource Based City Panzhihua In China Html


Sustainability Free Full Text Sustainable Retrofitting And Moment Evaluation Of Damaged Rc Beams Using Ferrocement Composites For Vulnerable Structures Html


Sustainability Free Full Text Concept Mapping An Effective And Rapid Participatory Tool For Analysis Of The Tourism System Html


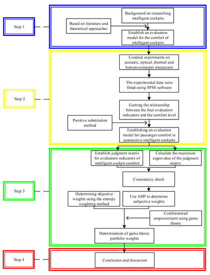
Sustainability Free Full Text An Evaluation Model For The Comfort Of Vehicle Intelligent Cockpits Based On Passenger Experience Html


Sustainability Free Full Text Theoretical And Experimental Analysis On Influence Of Natural Airflow On Spent Fuel Heat Removal In Dry Cask Storage Html


Sustainability Free Full Text Identifying Challenges And Drivers For Deployment Of Centralized Biogas Plants In Denmark Html


Sustainability Free Full Text Environmental And Economic Assessment Of Alternative Food Waste Management Scenarios Html

Iklan Atas Artikel

Iklan Tengah Artikel 1

Iklan Tengah Artikel 2

Iklan Bawah Artikel